品质保障
优质服务
设备齐全
深圳容金科技有限公司
0755-2300-6699
商务合作:18902317888 18038124999
首页
关于我们
全部
公司简介
公司文化
资质认证
联系我们
在线留言
产品中心
全部
食品安全
体外诊断
宠物诊断
智能穿戴
耗材设备
工业污染
生命科学
抑制激活剂
行业优势
全部
售后服务
技术先进
质量保证
新闻动态
全部
REAGEN 展会资讯
REAGEN 喜报
REAGEN健康科普
公司动态
业界资讯
人力资源
简体中文
简体中文
English
新闻动态
您的位置:
首页
新闻动态
REAGEN 喜报
全部
REAGEN 展会资讯
REAGEN 喜报
REAGEN健康科普
公司动态
全部
公司资讯
声明公告
节日祝福
业界资讯
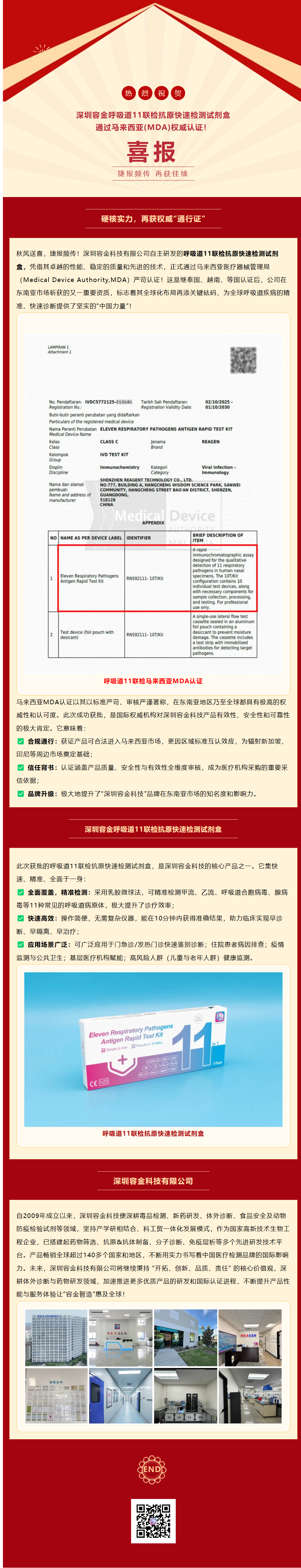
喜报 | 深圳容金呼吸道11联检抗原快速检测试剂盒成功获批马来西亚MDA认证
2025-10-15 09:52:33
REAGEN
0
上一页
: 三证齐发|REAGEN多款呼吸道自测产品获批泰国TFDA认证!
下一页
: 扬帆出海,共创未来 | 深圳容金科技乔迁盛典圆满礼成 !
企业愿景
公司将一如既往的视诚信为最重要的文化精神;在经营决策和管理的全过程中信守“以产品质量、优质服务”为原则和“为人类健康服务”为宗旨的理念;融前沿科技、全球资源与优质人才为资本,以开拓创新、锐意进取、精益求精之精神,科学管理之导向,凝聚员工、客商之合力,同舟共济,为实现人类的食品安全和生物医药业的高速发展不懈奋斗!
查看更多
配送方式
商品验货
发货说明
运费说明
帮助中心
退换货政策
技术咨询
联系我们
深圳市龙华区观澜街道
银星智界一期3号楼16层
86-18925202936
max@reagen.us
www.reagen.cn
产品动态
工作时间
客户热线: 0755-2300-6699
工作时间: 09:00AM-20:00PM一流的专业 一流的服务